Share My Creation Hard Water Softener

The electronic water descaler operates by wrapping coil of wire around the incoming water mains to pass a magnetic field through the water. The theory is that it causes the calcium in the water to stay in solution and so inhibit it from adhering to pipes, taps, baths and kettles.
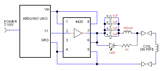
This softener generates a sweeping frequency from 2 - 20 KHz, It gives better results in some hard water.

The 100uH coil and 4x 1uF drive the coil on the pipe with a current of about 1A at 10V, this allows high efficiency with less heat and less cost of running.
Power supply to the Arduino Nano is 7V to 10V , 200mA.
The 4420 buffers is a mosfet driver. IC's that can be used are: TC4420, MCP1406, MAX4420. These are very similar and pins are identical.
The coil on the water pipe is made of 5 meter long insulated wire of 24 to 20 gage. The wire is turned around the copper or plastic water pipe (it can not be steel pipe) in a single layer. On a pipe of 20mm diameter it will form 55 turns.
B4X:
Sub Process_Globals
    Public Serial1 As Serial
    Private freq As Byte
    Private out As Pin
End Sub

Private Sub AppStart
    Serial1.Initialize(115200)
    RunNative("pwm", Null)
    out.Initialize(11, out.MODE_OUTPUT)
    run
End Sub

Sub run
    Do While True
        Delay(200)    'duration of each frequency
        freq=freq+10
        If freq>244 Then freq=10
        RunNative("frequency", Null)
    Loop
End Sub


#if C

void pwm (B4R::Object* o) {
        //timer2 settings
  OCR2A = 127;
  TCCR2A = 0b1000011;  //toggle output, fast PWM mode
  TCCR2B = 0b1011;  //   fast PWM mode, prescale 1:64
 
}

void frequency (B4R::Object* o) {
    OCR2A=b4r_main::_freq;
}
#End if
 

Attachments

  • coil405.jpg
    coil405.jpg
    22.8 KB · Views: 3,212
  • softener.zip
    962 bytes · Views: 569
  • softener_arduino2.gif
    softener_arduino2.gif
    4.6 KB · Views: 747

Cableguy

Expert
Licensed User
Longtime User
Question: Why the need for 4 capacitors? Wouldnt a 4,2uF one be enough?
 

moty22

Active Member
Licensed User
Question: Why the need for 4 capacitors? Wouldnt a 4,2uF one be enough?
Electrolytic caps are widely available but they get warm and dry fast in high current, 4 in parallel will stay cooler.
Plastic cap (ie polyester) or multi layer ceramic will be better for the job and last longer. You can use 4.7 uF.
Don't use soften water with your home made Bordeaux, it may affect the taste.
 
Last edited:

Cableguy

Expert
Licensed User
Longtime User
Electrolytic caps are widely available but they get warm and dry fast in high current, 4 in parallel will stay cooler.
Plastic cap (ie polyester) or multi layer ceramic will be better for the job and last longer. You can use 4.7 uF.
Don't use soften water with your home made Bordeaux, it may affect the taste.
The French public water system is known for it heavely hard water. It's good for the washing machines manufacturers!
 

moty22

Active Member
Licensed User
did you measure mag. field? Any idea about max coil current?
I've never measured the magnetic field. In theory it relates to amp turns. It also must be greatly reduced on copper pipe because the pipe behaves like one turn secondary winding. Iron pipes take all the magnetic flux and leave nothing for the water.
From experience it does have some effect but not as big as you wish. The big companies don't develop this idea because it gives inconsistent results.
 

Similar Threads

Top