Share My Creation Traffic lights + 7 segment display countdown

1650228436471.png


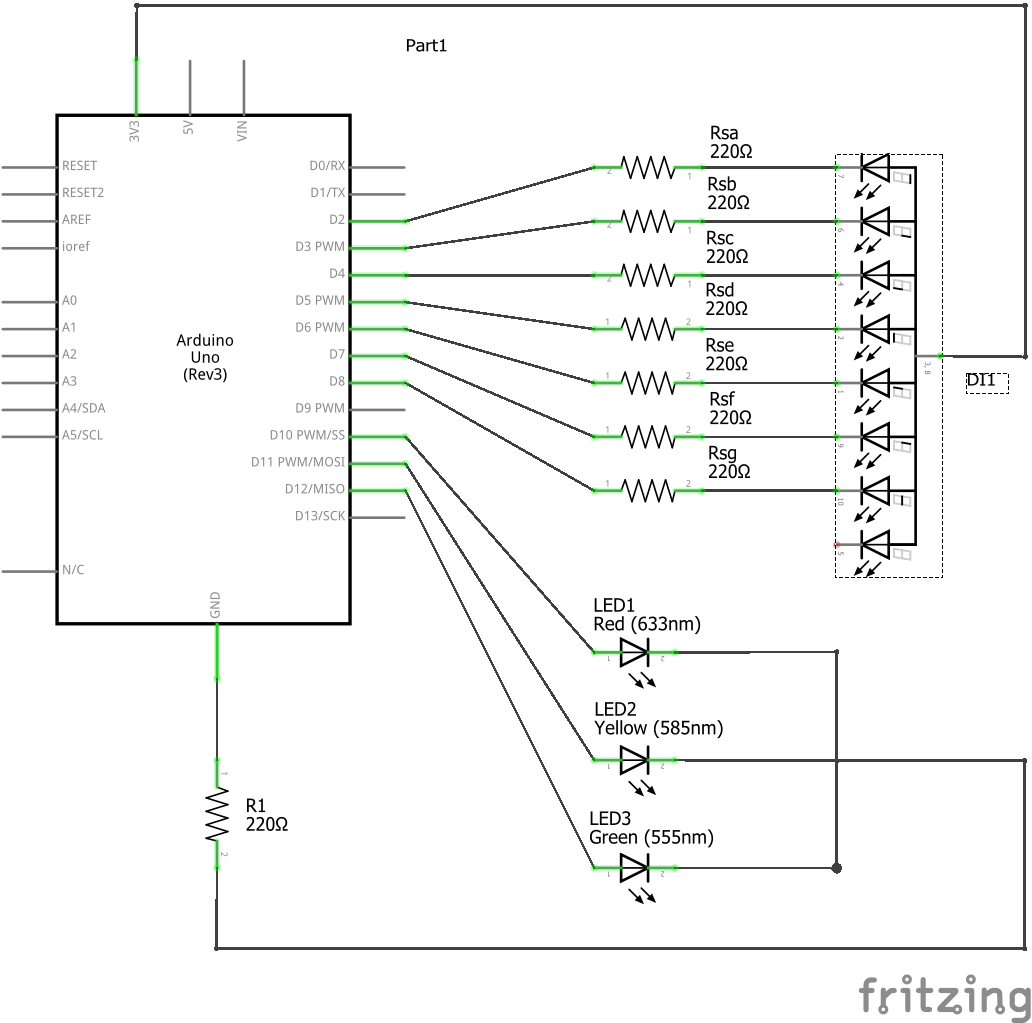
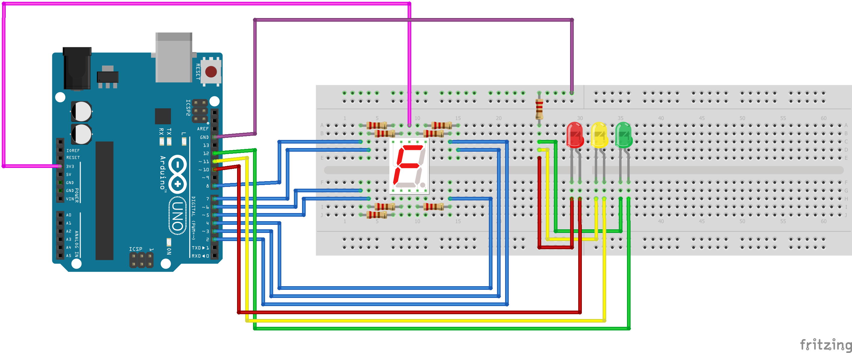
Combine seven segment LED display with traffic lights project.

1650228524395.png


1650228557874.png


GitHub: https://github.com/pyhoon/traffic-light-7-segment-b4r

YouTube:
 
Top