B4J Question Compiler / What happens when I compile ?

Tecuma

Member
Licensed User
Longtime User
Hello Comunity,

I have searched the forum, the getting startet guide and the ide guide but was not able to find it.

Is there a description / picture about the workflow from the B4X compiler and the installed components?

What happens in B4J, B4A and B4i when I compile my code until I see the result?
I have attached an example what mean.

FSpgnH.png


Best regards

--Christian
 

Tecuma

Member
Licensed User
Longtime User
Thank you for your feedback @agraham and @Erel

I ask for several reasons.

Teaching
When you teach / try to teach B4X it is good to know how this works. Maybe for developer coming from the Windows world it is easier to handle this. Developer coming from the Linux/Unix world are interesting in this information.

Decision-making in companies
If B4X is one of several programming languages to be a choice for a project this can be a topic. If the decider want to know what is under the hood it would be good to have this information.
 
Upvote 0

AnandGupta

Expert
Licensed User
Longtime User
Decision-making in companies
If B4X is one of several programming languages to be a choice for a project this can be a topic. If the decider want to know what is under the hood it would be good to have this information.
Though I agree on it but I have found that these so called 'Decision-making in companies/managers' are backed to agree for M$, Google etc. and they shy from any other name as development tool, if mentioned.

As for a compiler flow, I think all compiler does the same i.e. 'convert human readable to machine readable'. Inner working is less important for a programmer, IMHO. The way VB compiles is different than VB.Net, but result is same.
I still remember how I inserted a 'jmp' code in an assembly code module to hack the protection of the system.
 
Upvote 0

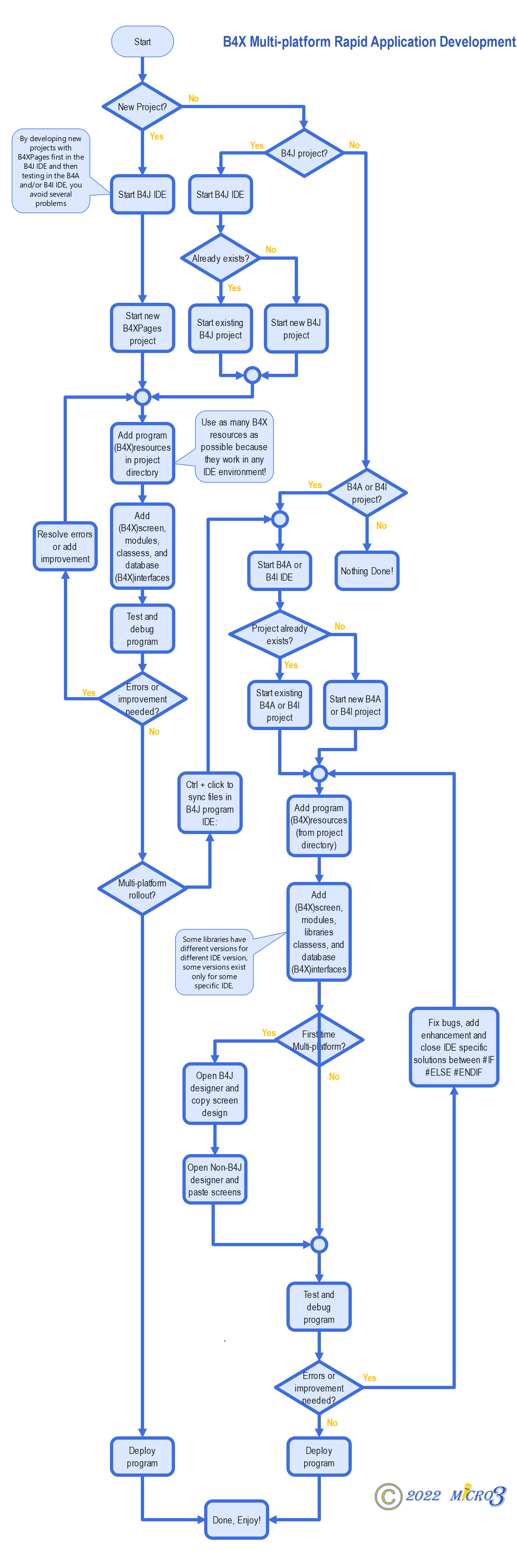
MicroDrie

Well-Known Member
Licensed User
Longtime User

Attachments

  • B4XPages200.png
    B4XPages200.png
    474.7 KB · Views: 266
Upvote 0

MicroDrie

Well-Known Member
Licensed User
Longtime User
I still remember how I inserted a 'jmp' code in an assembly code module to hack the protection of the system.
Despite sticking a security patch every month :confused:, without security-by-design, it continues to follow the security holes forever ?????
 
Upvote 0

EnriqueGonzalez

Expert
Licensed User
Longtime User
The image above is for C++ and therefore incorrect

To start with B4x is a transpiler language not a compiler language, the former means that first when you compile the code you wrote is converted into another one. depending on the platfrom it could be Java, Objective C or C.

This becomes an actual advantage for your research, after the code has been transpiled it will follow standard compilation in the target language. if you want to find what happens its easier to find the topic "what happens when java compile" i am pretty sure there are thousands upon thousands of documentation about that.
 
Upvote 0
Top