B4R Question Connecting WeMos D1 Mini ground to mains neutral. Possible?

hatzisn

Expert
Licensed User
Longtime User
Good morning everyone,

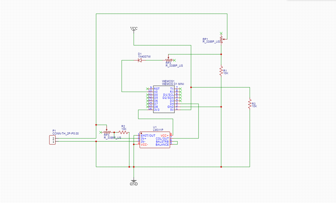
My multimeter does not support measuring AC current and the frequency of AC so I designed this cirquit to measure these values for the door bell of my house which is almost 13.5 V AC (and I am not sure if this is RMS since my multimeter does not provide enough info). I am not experienced at all using Mains in my cirquits so I would like to ask is connecting the neutral of mains and the ground of WeMos D1 Mini wrong or is it ok? In the connector, 1 is neutral and 2 is the line. Then I decided to use also a variable voltage divider to try it to measure bigger voltages as the voltage comparator LM311 supports a V(IN)+ up to 15V so its output can be used to measure the frequency. The question is the same: Ok or Not? The same is valid for measuring the Voltage and the intension I of current of mains with the other varialbe voltage divider (Ok or Not?). Radial potensiometers RP1, RP3 are 500k and RP2 is 100k. Here is the cirquit. Obviously the whole cirquit will me insulated when in use.

Edit: In Greece we have 220V AC
Edit 2: If you are wondering about the resistor at right it is not needed but it is there because of the rules of EasyEDA which requires the 5V Vcc to be connected at least to two nets.

1683362427324.png
 
Last edited:

hatzisn

Expert
Licensed User
Longtime User
It shows!

Doesn't it? :) Your reaction says it all...

Any links at least?

Edit - Also something alternative?
 
Last edited:
Upvote 0

agraham

Expert
Licensed User
Longtime User
My multimeter does not support measuring AC current and the frequency of AC
Buy a cheap chinese multimeter that can at least measure AC current. I don't know why you would want to measure frequency as Greece is on the European grid so your frequency will be locked a very precise 50Hz common to all European countries.
 
Upvote 0

hatzisn

Expert
Licensed User
Longtime User
I don't know why you would want to measure frequency as Greece is on the European grid so your frequency will be locked a very precise 50Hz common to all European countries.

Thank you, @agraham. I know about the 50Hz. I want to do it just as a project.
 
Upvote 0

teddybear

Well-Known Member
Licensed User
Good morning everyone,

My multimeter does not support measuring AC current and the frequency of AC so I designed this cirquit to measure these values for the door bell of my house which is almost 13.5 V AC (and I am not sure if this is RMS since my multimeter does not provide enough info). I am not experienced at all using Mains in my cirquits so I would like to ask is connecting the neutral of mains and the ground of WeMos D1 Mini wrong or is it ok? In the connector, 1 is neutral and 2 is the line. Then I decided to use also a variable voltage divider to try it to measure bigger voltages as the voltage comparator LM311 supports a V(IN)+ up to 15V so its output can be used to measure the frequency. The question is the same: Ok or Not? The same is valid for measuring the Voltage and the intension I of current of mains with the other varialbe voltage divider (Ok or Not?). Radial potensiometers RP1, RP3 are 500k and RP2 is 100k. Here is the cirquit. Obviously the whole cirquit will me insulated when in use.

Edit: In Greece we have 220V AC
Edit 2: If you are wondering about the resistor at right it is not needed but it is there because of the rules of EasyEDA which requires the 5V Vcc to be connected at least to two nets.
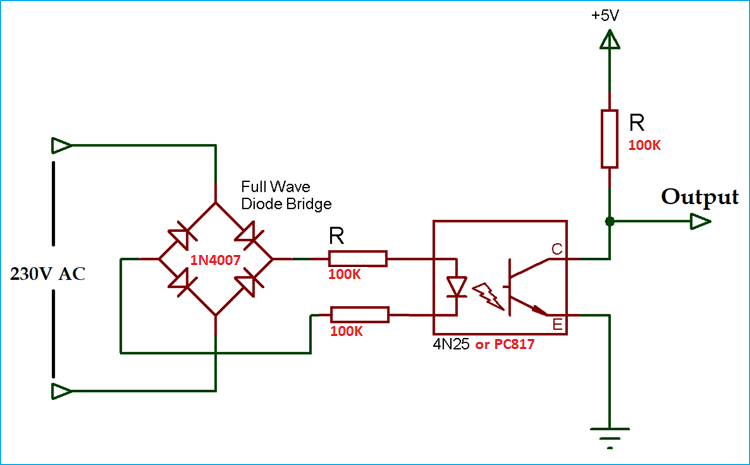
If you just want to measure frequency, perhaps a rectifier bridge + Optocoupler is a better choice.

Zero-Crossing-Detector-Circuit-Diagram-using-Opto-coupler.png
 
Upvote 0

teddybear

Well-Known Member
Licensed User
Upvote 0
Top