Share My Creation I want to share my first project using the ESP32

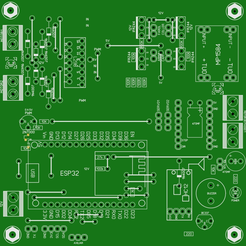
Hello everyone, I want to share my first project using the ESP32.
In the project, I'm using an ESP32 to control the L298, which drives two 12V, 120 RPM motors. The pins used are:

D13, D12, D14, D27: Control the L298.
D23: Controls the PWM for the L298.
D26, D25, D33, D32: Control the MOSFET transistors to turn on the headlight, camera, fan, and weapon.
D35 and D34: Read the battery and NTC sensor.
D18 and D16: Control the A4988, which drives the stepper motor.
D21 and D22: Control two servo motors.
D5: Controls the buzzer.
TX2 and RX2: Are connected to the HC-12, responsible for communication between the ESP32 and the controller using the PIC16F876A.
D4 and D15: Control the OLED 0.96 display.
RX0: Sends data to another board to control the stepper motors of the camera.
D2: Reserved for future projects.
I am very happy to be part of this community and use this amazing tool.
 

Attachments

  • Imagem do WhatsApp de 2024-12-14 à(s) 12.21.15_f3402f09.jpg
    Imagem do WhatsApp de 2024-12-14 à(s) 12.21.15_f3402f09.jpg
    269.6 KB · Views: 1,232
  • PCB2.JPG
    PCB2.JPG
    408 KB · Views: 300

Beja

Expert
Licensed User
Longtime User
Hello everyone, I want to share my first project using the ESP32.
In the project, I'm using an ESP32 to control the L298, which drives two 12V, 120 RPM motors. The pins used are:

D13, D12, D14, D27: Control the L298.
D23: Controls the PWM for the L298.
D26, D25, D33, D32: Control the MOSFET transistors to turn on the headlight, camera, fan, and weapon.
D35 and D34: Read the battery and NTC sensor.
D18 and D16: Control the A4988, which drives the stepper motor.
D21 and D22: Control two servo motors.
D5: Controls the buzzer.
TX2 and RX2: Are connected to the HC-12, responsible for communication between the ESP32 and the controller using the PIC16F876A.
D4 and D15: Control the OLED 0.96 display.
RX0: Sends data to another board to control the stepper motors of the camera.
D2: Reserved for future projects.
I am very happy to be part of this community and use this amazing tool.

Great contribution.. thanks for that.
Did you use in-line C to program the PIC16 ?
 

Beja

Expert
Licensed User
Longtime User
Hello, thank you
I don't use "C", I use PICBASIC PRO
I checked Microchip website and got the message saying This product is no longer available for sale. so the compiler is no longer offered or supported
 
Top