Hi
Here a sample program to control/monitor 8+8 digital Out-Inp, plus an I2C ADC.
The program use the MQTT protocol.
This program is an evolution of the previous one I posted.
This version add the monitor of 8 digital Input and four analog input read by ADC (ADS1115).
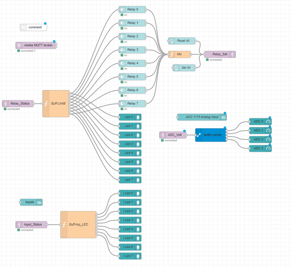
Here a sample program to control/monitor 8+8 digital Out-Inp, plus an I2C ADC.
The program use the MQTT protocol.
This program is an evolution of the previous one I posted.
This version add the monitor of 8 digital Input and four analog input read by ADC (ADS1115).