Hi Guys,
I just wanted to share with the community that after going through several cases in the attempt to get a a RC-522 chip communicating with a Wemos D1R1 I found the right one that gets the chip talking to the eps8266 based WeMos R1D1. I hope it will save some time to others..
The lib I have used is the one from Erel's original post: https://www.b4x.com/android/forum/threads/mfrc522-rfid-reader-writer.67160/#content
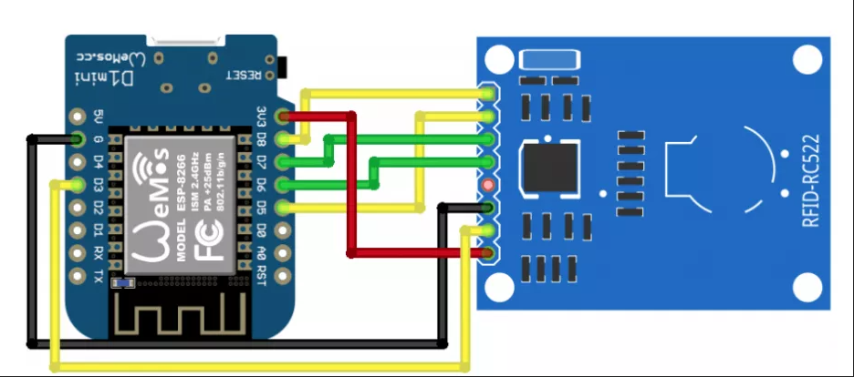
the pinout for the WeMos is on the referenced library address (https://github.com/miguelbalboa/rfid#pin-layout)
ESP8266 Arduino
Wemos D1 mini
Signal Pin
RST/Reset D3
SPI SS D8
SPI MOSI D7
SPI MISO D6
SPI SCK D5
Sw side you need to correctly initialize the RC-522 chip telling it the WeMos SS and RST pin. Now: the SS pin is wired to D8 which is GPIO15, while the reset pin is D3 which is the GPIO0 so the initialization has to be:
In this way I got the right FW version (0x92 = v2.0) and I could read the cards ID and Type.
Next step is to be able to read the content of my work badge..
BTW. Any suggestion to access the content of a generic unknown card?
I just wanted to share with the community that after going through several cases in the attempt to get a a RC-522 chip communicating with a Wemos D1R1 I found the right one that gets the chip talking to the eps8266 based WeMos R1D1. I hope it will save some time to others..
The lib I have used is the one from Erel's original post: https://www.b4x.com/android/forum/threads/mfrc522-rfid-reader-writer.67160/#content
the pinout for the WeMos is on the referenced library address (https://github.com/miguelbalboa/rfid#pin-layout)
ESP8266 Arduino
Wemos D1 mini
Signal Pin
RST/Reset D3
SPI SS D8
SPI MOSI D7
SPI MISO D6
SPI SCK D5
Sw side you need to correctly initialize the RC-522 chip telling it the WeMos SS and RST pin. Now: the SS pin is wired to D8 which is GPIO15, while the reset pin is D3 which is the GPIO0 so the initialization has to be:
B4X:
Private Sub AppStart
Serial1.Initialize(115200)
Log("AppStart")
rfid.Initialize(15, 0, "rfid_CardPresent")
rfid.LogVersion
End Sub
In this way I got the right FW version (0x92 = v2.0) and I could read the cards ID and Type.
Next step is to be able to read the content of my work badge..
BTW. Any suggestion to access the content of a generic unknown card?